
 产品分类
产品分类
 更新时间:2024-12-25
更新时间:2024-12-25       浏览次数:596
浏览次数:596在政策利好推动下光伏、风力发电、电化学储能及抽水蓄能等新能源行业发展迅速,装机容量均大幅度增长,新能源发电已经成为新型电力系统重要的组成部分,同时这也导致新型电力系统比传统的电力系统更为复杂,未来预计可再生能源装机规模仍将快速增长,逐步完成能源体系的深度转型,实现“碳中和"目标。随之而来的是光伏电站、储能以及配套的电气设施怎么通过系统来实现运维管理,使之安全、可靠运行。
在双碳战略及光伏、储能、新能源汽车的不断发展之下,“光伏+储能+充电"组合越来越多地被应用到市场中。随着光储充站点的建设,相应的问题也随之产生:
●新能源利用率低:大量分布式能源装机后存在弃风弃光、或者直接并网导致回收期增加;
●电能质量下降:新能源汽车充电给局部电网造成电力冲击,造成充电场站整体电能质量不稳定,影响设备运行;
●数据分析不全:新能源利用率、光储设备运行状态、用电能耗与成本缺乏分析,协调出力无依与据;
●综合用电成本高:未消纳的分布式电源,直接余电上网、缺乏有序管理、对分时电价关注低,导致综合用电成本居高不下,盈利周期长;
●能源可靠性不足:新能源易受环境影响供电可靠性低、新能源汽车充电易对电网形成冲击或者超容,影响系统供电可靠性;
●能量管理挑战多:负荷需求、扩容问题、天气状况、电网分时电价等因素下,无法实现微电网内部能量的有效控制和调度。
随着“光伏+储能+充电"组合的广泛应用,光储充一体化作为一种高效的能源利用模式,适用于多种场景,主要包括:电动汽车充电站、工业园区、商业建筑、住宅社区、偏远地区、微电网、电网辅助服务、能源替代等。
安科瑞微电网系统解决方案,通过在企业内部的源、网、荷、储、充的各个关键节点安装安科瑞自主研发的各类监测、分析、保护、治理装置;通过控制、计量、通信等技术,将分布式电源、储能系统、可控负荷、电动汽车、电能路由器聚合在一起;平台根据电网价格、用电负荷、电网调度指令等情况,灵活调整微电网控制策略并下发给储能、充电桩、逆变器等系统与设备,保证企业微电网始终安全、可靠、节约、经济、低碳的运行。
3.1系统架构

3.2系统功能
数据采集与监控:对光伏系统、储能系统、充电桩系统等进行数据采集和实时监控,包括光伏电池板阵列、环境信息、储能电池的充放电电压、电流、SOC、温度等参数,以及充电桩的充电电流、电压、功率、时间等信息,通过直观的界面展示系统的运行状态。
能量管理与优化控制:根据采集到的数据,系统制定并执行多种能量管理策略,如削峰填谷、需量控制、新能源消纳等,通过控制储能系统的充放电和充电桩的充电功率,优化能源利用,降低用电成本,同时缓解电网压力 。例如,在夜间低谷电价时段进行储能,在高峰时段放电以满足用电需求;根据光伏发电的情况,合理分配储能充放电和充电桩的使用,提高新能源的消纳率。
故障诊断与预警:具备完善的故障诊断功能,能够实时监测系统各设备的运行状态,及时发现并预警过压、欠压、过流、过热、漏电等故障,保障系统的安全可靠运行,并记录故障信息,方便运维人员进行故障排查和处理。
计量与计费管理:实现直流侧和交流侧的双向计量功能,准确测量和记录储能系统的电能输入和输出,以及充电桩的充电电量,为能源管理和计费提供准确的数据支持,同时可根据不同的电价政策和用户需求,灵活设置计费方式。
远程监控与运维:支持通过网络将系统数据上传至云平台,用户可通过网页或手机 APP 随时随地查看系统的运行情况和相关数据,实现远程监控与管理。此外,系统还具备远程升级、维护等功能,方便运维人员对系统进行管理和维护,提高运维效率。



江阴某研究院微电网项目

系统通过光伏、风电以0.4kV并入市电,给负荷与充电桩等用电设备进行供电;多余电量上送电网。
1.光伏系统:D栋屋顶光伏装机容量300kW,通过3台100kW华为逆变器接入0.4kV配电系统
2.风电系统:风机安装在宿舍楼,装机容量5kW,通过5台控制逆变一体机接入220V配电系统
3.储能系统:预安装一台50kW/100kWh储能一体柜,0.4kV接入配电系统。
4.充电桩系统:7kW交流桩6台;80kW直流桩1台;仍有100kW余量可装。
5.负荷系统:主要为A、B、C、D栋楼供电,峰值负荷功率约400kW。
光伏300kW,0.4kV接入,自发自用、余电上网;风电5kW;充电桩7kW*6+80kW*1。


就地系统

云平台
5.1 ACCU-100微电网协调控制器
ACCU-100微电网协调控制器是一种应用于微电网、分布式发电、储能等领域的智能协调控制器。满足系统满足光伏系统、风力发电、储能系统以及充电桩等设备的接入,通过对微电网系统进行数据采集分析,监视光伏、风能、储能系统、充电桩运行状态及健康状况,并在此基础上以安全经济优化运行为目标,获取优优控制策略进而对微电网实施调节控制,实现微电网分布式能源、储能系统、负荷的实时动态调节功能,促进新能源就地化消纳,提高电网运行稳定性、补偿负荷波动;有效实现微电网的需求管理,提高微电网运行效率、降低供电成本,保障微电网安全、可靠、经济运行。
产品功能特点
数据采集:支持串口、以太网等多通道实时运行,满足各类风电与光伏逆变器、储能等设备接入;
通讯管理:支持 Modbus RTU、Modbus TCP、IEC 60870-5-101、IEC 60870-5-103、IEC60870-5-104、MQTT 等通信规约,可实现云边协同(结合安科瑞智慧能源管理云平台进行远程运维)、OTA 升级、就地/远程切换、本地人机交互(选配);
边缘计算:灵活的报警阈值设置、主动上传报警信息、数据合并计算、逻辑控制、断点续传、数据加密、4G 路由;
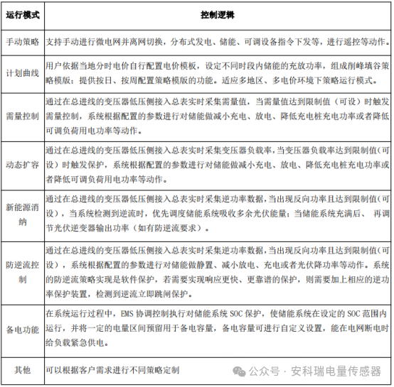
策略管理:防逆流、计划曲线、削峰填谷、需量控制、有功/无功控制、光储协调等,并支持策略定制;

ACCU-100 产品示意图
能量调度
典型能量调度功能表

5.2其他硬件设备

 上一篇:建筑末端配电解决方案
上一篇:建筑末端配电解决方案